働き方改革関連法
フリーランス
「フリーランスとして請負契約などで仕事をする場合であっても、働き方によっては「労働者」に当たり、様々な保護を受けられる場合があります。
詳細は下記のガイドラインをお読みください。
令和6年(2024年)11月1日より、フリーランスの方が安心して働ける環境を整備するため、特定受託者に係る取引の適正化等に関する法律(フリーランス・事業者間取引適正化等法)が施行されますは下記の法令特設サイトのホームページ及びリーフレットをご確認ください。
フリーランス・トラブル110番のご案内
本窓口では、フリーランス、個人事業主などで契約・お仕事上のトラブルにお悩みの方へ
相談から解決まで、弁護士がワンストップでサポートします!
(厚生労働省より第二東京弁護士会が受託して運営しています。)
電話相談:0120-532-110
受付時間:9:30~16:30(土日、祝日を除く。)
詳細については、こちらのページをご確認ください。
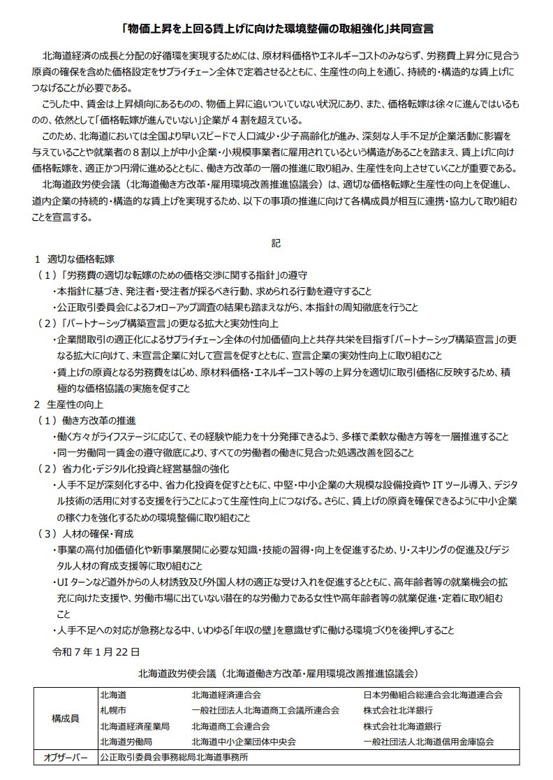
「物価上昇を上回る賃上げに向けた環境整備の取組強化」共同宣言
令和7年1月22日(水)に「北海道政労使会議」(北海道労働局主催)が、構成員である道内の労使団体(道経連、道商連、連合北海道等)や、行政機関(道、札幌市)が出席のもと開催されました。
本会議において、「物価上昇を上回る賃上げに向けた環境整備の取組強化」共同宣言が採択され、道内企業の持続的な・構造的な賃上げの実現に向け、適切な価格転嫁を進めるとともに、生産性の向上を促進し、各構成員が相互に連携・協力して取り組むことが確認されました。

お知らせ
- •誰もが働きやすい職場づくりのために「アンコンシャス・バイアス セミナー動画」のご案内【厚労省委託事業】(R6.2.8)
- 自動車運転業の改善基準告示に関する広報資料について 上限規制リーフレット /上限規制リーフレット【トラック運転者関係】(R5.9.1)
- 働き方改革推進に係る包括連携に関する協定(日本政策金融公庫、道及び北海道労働局)を締結しました(R2.3.2)
- 「働き方改革推進に係る包括連携に関する協定」(北洋銀行、北海道銀行、道及び労働局)を締結しました(H29.10.31)
お役立ち情報
- 働き方改革ベストプラクティス事例集
- 卸売業・小売業の処遇等改善事例及び処遇改善等促進方策について(平成31年2月)分割1 (PDF 2.79MB)、分割2 (PDF 1.96MB)
